jeandl.fr
Plongez dans mon univers pour découvrir mon parcours académique, mes projets réalisés avec passion, et mes domaines de compétence.
Réalisé par Jean Della Longa

Bonjour, je m'appelle Jean et j'ai 19 ans.
Je suis actuellement en formation d’ingénieur à l’INSA, en Génie Industriel et Innovation. En parallèle, je suis alternant chez ArianeGroup où je travaille sur un projet autour des programmes de mesures dans le domaine spatial.Avant de rentrer en école d'ingénieur, j’ai étudié la science des matériaux à l’IUT à Bordeaux en BUT où j'ai eu l'occasion de developper mes compétences en :
- Modélisation 3D
- Caractérisation des matériaux
- Mise en forme des matériaux (céramiques, polymères, composites, métalliques)J'ai aussi obtenu un diplôme universitaire en CND auprès de l'université en majorant sur la radiographie X.Curieux et passionné par les sciences, j’ai aussi développé des compétences en développement web et en configuration de serveurs. Je parle plusieurs langues ( français, anglais et italien ) et j’ai eu la chance de m’investir dans différentes actions bénévoles au fil de mon parcours.
Dans un premier temps, apprenez à me connaitre à travers
cette rubrique uniquement dédiée à découvrir mon profil.
Un aperçu des stages, emplois et projets qui ont enrichi mon parcours,
renforcé mes compétences et préparé mon avenir professionnel.
expériences utiles à mon parcours
Vous pouvez découvrir l'ensemble de mes expériences à travers les différentes catégories indiquées ci-dessous. Dans chaque catégorie se trouve les expériences correspondantes. Cliquez sur l'image pour accéder à la catégorie.
Maîtrise des techniques de caractérisation des matériaux, permettant d’évaluer leurs propriétés physiques, chimiques et mécaniques. Analyse approfondie pour comprendre les comportements des matériaux et optimiser leurs performances selon les applications.

Compétences dans les procédés d'élaboration et de mise en forme des matériaux composites, polymères, métalliques et céramiques. De la synthèse à la transformation, je m’assure de développer des solutions adaptées aux besoins industriels tout en respectant les contraintes techniques et environnementales.
Utilisation d’outils de modélisation et de simulation pour modéliser des systèmes et des pièces ainsi que d'effectuer des contraintes pour mesurer leurs propriétés théoriques.
Evaluer l’intégrité des matériaux et structures sans altération. Techniques comme l’ultrason, la tomographie X ou la thermographie IR pour garantir l'intégrité de d'une pièce.
Capacité à concevoir des produits ou des systèmes innovants en intégrant des contraintes fonctionnelles, économiques et environnementales.

Développement informatique, incluant de la programmation (Python, JS, HTML, CSS, etc.), l’analyse de données, et l’automatisation de tâches.
Indépendant de mes études
Un aperçu des réalisations qui illustrent mes passions et mon envie de relever des défis en dehors du cadre académique ou professionnel.
Discutez avec smartcord et laissez-le vous générer des images complexes, des vidéos selon vos gouts et vos envies ! Configurez le à votre guise et activez/désactivez ce que vous voulez.
Peinture ? Dessin ? Ecriture ? Photographie ? Si ces thèmes vous intéressent alors vous êtes au bon endroit ! Laissez-vous emporter par l'univers fabuleux de l'art qui permet à chacun de s'exprimer librement et sans contrainte.
© jeandl. Tous droits réservés.
Lieu d'études


Diplomes préparés


Mon profil
Je me présente, je m'appelle Jean.J'étudie la mécanique et le secteur du génie industriel à l'INSA où j'apprends à résoudre des problèmes d'ordre mécanique en faisant des calculs de torseurs dans des champs statiques et dynamiques, la modélisation 3D de pièces industrielles sur Solidworks, la gestion de projet, les objectifs/normes de qualité en milieu industriel.J'ai d'abord Eobtenu un Bachelor en science et génie des matériaux. En parallèle de mon bachelor, j'ai passé puis obtenu un diplôme universitaire dans les contrôles non destructifs où j'ai appris les différentes méthodes de contrôle comme la thermographie, la tomographie X et les ultrasons.Je suis passionné par ce que je fais et par les sciences en général.
En parallèle de mes études, j'ai la chance d'avoir pu :
- effectuer des actions en tant que bénévole
- perfectionner les différentes langues que je parle comme l'anglais, l'allemand, l'italien ainsi que le français.J'ai aussi des compétences en informatique dans le développement web et la configuration de serveurs que j'ai pu acquérir en étant autodidacte.
Mes compétences
Eco-conception
Caractérisation de matériaux métalliques, composites, céramiques
Essais non destructifs
Modélisation/Assemblage sur CATIA V5
Developpement de tests
Mesurer des propriétés d'un matériau
Concevoir
Respecter un cahier des charges
Mécanique du solide indéformable (MSI)
Résistance des matériaux
Démarche qualité
Certifications


Langues
Francais ★★★★
Anglais ★★★
Italien ★★★
Allemand ★
Frise chronologique de mes différentes expériences
Controleur non destructif
SAFRAN Ceramics
Septembre 2024 - Septembre 2026
Alternance dans le cadre de la recherche et developpement des CMC dans le monde aeronautique
Missions en CND : Tomographie X, Thermographie IR.Mise en place des pièces technologiques ou échantillons à contrôler sur leurs outillages, en les adaptant si besoin.Vérification des programmes de contrôle.Paramétrage et lancement des acquisitionsChoix des paramètres de traitement des reconstructions adaptés.
Procéder à des reconstructions après acquisition des pièces.
En fonction des besoins, réalisation de rapports de contrôles.
Equipier Polyvalent
Mc Donald's
Novembre 2021 - Janvier 2022
Mon rôle au sein de l'entreprise a été de travailler et en cuisine et au comptoir afin de developper mes compétences en matière d'autonomie et de polyvalence dans les taches que je pouvais faire.J'ai donc été amené à effectuer l'approvisionnement des stocks et des préparatifs pour la période des rushs en cuisine ainsi que de préparer des repas rapidement en suivant un quota et des exigences en matière de qualité.Mon travail a aussi été d'être à l'écoute de la clientèle lorsque j'étais affecté au service à table et de pouvoir répondre à leurs demandes.



Développer/Co-fondateur
SmartCord AI
Novembre 2021 - Janvier 2022
Co-fondateur et développeur en informatique d’une intelligence artificielleDeveloppement de bases de données et d’algorithmes de traitement d’informations.1'650'000 utilisateurs, partenaire de la société DISCORD
Modélisation
Modélisation
En cours de developpement...
Caractérisation
Observation au microscope optique
Cahier des charges
Savoir enrober un échantillon pour son étude au microscope optique
Savoir polir un échantillon
Observations au microscope optique de l’échantillon poli et déterminer l’influence du polissage sur sa structure.
Conception
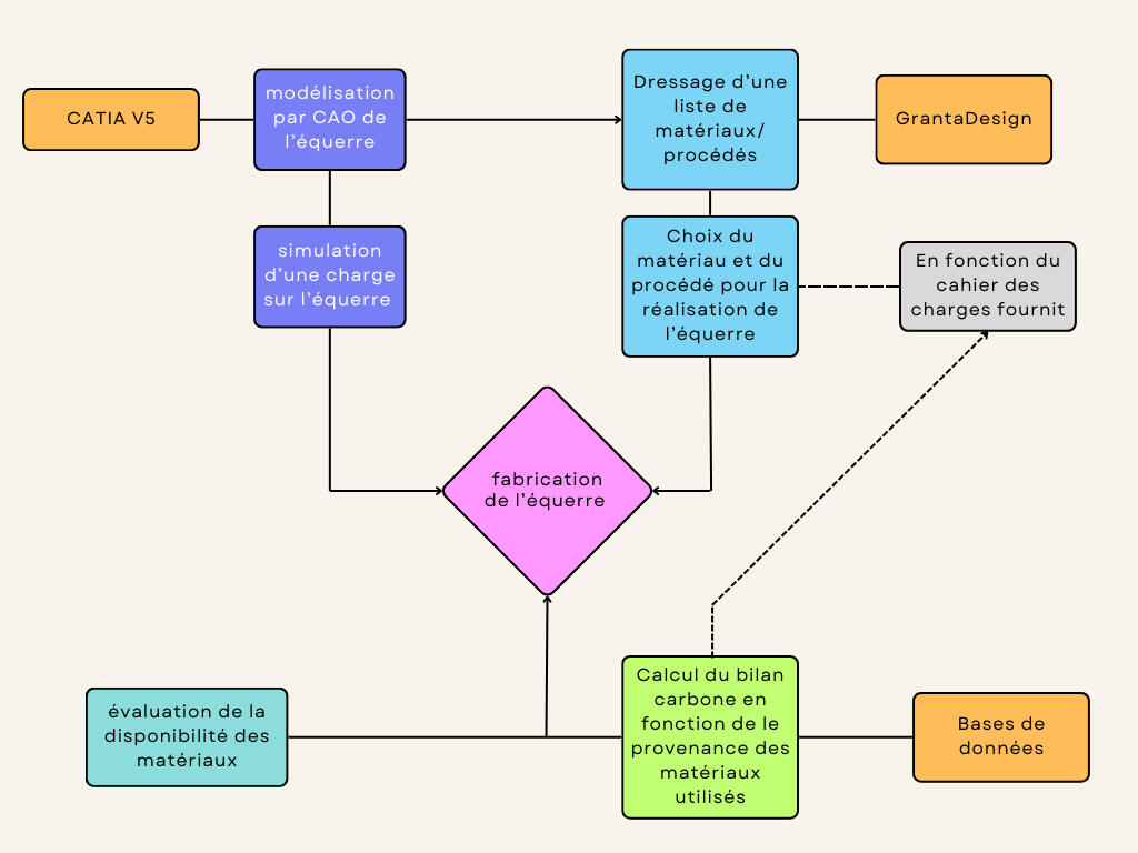
Conception d'une équerre
Cahier des charges
Respect d’un cahier des charges défini
Etablir un choix optimal matériau(x)/procédé(s)
Savoir modéliser une pièce par CAO
Etre en capacité d’établir un bilan carbone
Etre capable de simuler des charges et des encastrement par CAO
Compétences acquises
Respect d’un cahier des charges défini
Etablir un choix optimal matériau(x)/procédé(s)
Savoir modéliser une pièce par CAO
Etre en capacité d’établir un bilan carbone
Etre capable de simuler des charges et des encastrement par CAO
Ressources utilisées


Rapport complet :
Controle non destructif
Controle non destructif
Tomographie X

Mes observations
Recherche de défauts volumiques au sein de pièces composites et métalliques
Reconstruction de pièces en 3D
Acquisitions avec des résolutions allant jusqu'à 0,4 μm
Développement de gammes de contrôles
Effet des artefacts sur l’interprétation des résultats


Compétences développées
Manipulation d’un tube 160 kV (à destination de faibles résolutions)
Réaliser des acquisitions et de reconstructions industrielles et de recherche en parfaite autonomie
Maîtrise du réglage des paramètres d’acquisition
Analyse et interprétation des images tomographiques
Détection et correction d’artefacts
Thermographie IR

Mes observations
Détection d’échauffements anormaux dans les composants électriques
Influence de l’émissivité des surfaces sur les mesures
Détection de défauts internes (décollements, fissures, porosités) grâce aux anomalies thermiques
Répartition thermique dans les matériaux en fonction de leur conductivité thermique


Compétences développées
Sélection des paramètres de mesure adaptés aux matériaux
Interprétation des cartes thermiques en fonction des propriétés des matériaux
Calculs physiques
Diagnostic de la tenue en température des matériaux
Ressuage

Mes observations
Influence du type de pénétrant utilisé (fluorescent, coloré)
Identification de fissures ouvertes en surface
Analyse de la sensibilité du ressuage en fonction de la rugosité et de la porosité des matériaux


Compétences développées
Maîtrise des différentes étapes du ressuage (préparation, application, temps de pénétration, révélation)
Application du ressuage sur des matériaux métalliques
Sélection du type de pénétrant en fonction du matériau et des conditions d’inspection